시계

시계; clock

  1. 전자부품
    1. 대분류
      1. 시계 - 이 페이지
        1. 손목시계 watch
        2. 탁상시계,벽시계 clock
          1. 디지털 쿼츠시계
            1. 플라이토 벽시계 FL-100
            2. 무아스 탁상시계 EN1119
          2. 아날로그 쿼츠시계
        3. 공공 시계
        4. 전파시계
        5. 해시계 , 물시계
        6. 스톱워치
      2. 참조1
        1. 아워미터
        2. 타이머
        3. CG-150 튜닝포크 저울
        4. 주파수표준
      3. 참조2
        1. 이진 카운터
        2. RTC
        3. 32.768kHz 수정공진기 측정
        4. 수정 발진기 출력 프루빙
      4. 수정시계용 무브먼트에 사용되는
        1. 라벳형 스텝퍼모터
  2. 기술 정보
    1. 태엽시계
      1. Clockwork, Wind-Up clock
    2. 년월일
      1. 1년 = 12개월 = 365일 = 8,760시간 = 525,600분 = 31,536,000초
      2. 1개월 = 30일 = 720시간 = 43,200분 = 2,592,000초
        1. 1ppb = 0.03초/년
        2. 1ppm = 32초/년, 2.6초/월
        3. +2.5ppm 빨리가려면 8.000020Hz
        4. 3ppm = 초/년, 초/월
        5. 5ppm = 160초/년, 13초/월
        6. 10ppm = 315초/년, 26초/월
        7. 100ppm = 3150초/년, 52분/년
        8. 200ppm = 100분/년
      3. 시계는 +25'C에서 +2.5ppm으로 만들어야 계절별로 평균화된다.
        1. 32768Hz는 32768.08192Hz이어야 한다.
    3. 클럭 정확도
      1. 시간이 늦고 빠르다는 영어 단어로 time loss/gain을 사용한다.
      2. TCXO
        1. 주파수는 약 16~40MHz이다. 25도씨에서 목표주파수+-1ppm 이내
        2. 사용온도범위(-30~+85도씨)에서
          1. GPS용: +-0.5ppm
          2. cellular용: +-2ppm
      3. OCXO
        1. 목표주파수+-0.01ppm 이내
      4. GPSDO
        1. 고급품 목표주파수 10^-12 (1일 평균)
        2. 일반제품 10^-11 (1일 평균)
      5. Ribidium
        1. 5^-11
        2. 투고에서 GPSDO 기준으로 측정하니 1E-10 이내
    4. 시계 관련 위키페디아
      1. https://en.wikipedia.org/wiki/Clock
      2. https://en.wikipedia.org/wiki/Quartz_clock
        1. Inhibition compensation
          1. 저가 시계에서 시간교정 방법이다.
          2. 수정진동자를 약간 빠르게 움직이도록 한 후, 표준클럭과 비교하여 10초(또는 1분)에 한 클럭을 제외한다.
          3. 10초에 한 클럭이면, 30일에서 7.91초 느리게, 1분에 한 클럭이면 30일에 1.32초가 해당된다.
        2. 손목시계 시간 교정 방법, NXP PCF2003 IC 자료에서
    5. IC 규격
      1. RTC 참조
      2. 이진 카운터
      3. CMOS Circuit for Analog Quartz Clocks with Bipolar Stepping Motor Drive
        1. 구할 수 있는
          1. EM MICROELECTRONIC
          2. EM MICROELECTRONIC
          3. - 24p, 시간 보정하는 방법이 설명됨
          4. - 28p, 2019년 WLCSP
        2. 과거 자료
          1. - 21p
          2. - 8p
          3. - 13p
          4. - 8p
          5. - 2p
      4. 외부 32768 발진회로 만들기, External 32.768 kHz Oscillator Circuits
        1. 상식
          1. 회로 전력소모는 클럭주파수에 정비례한다. 그러므로 저전력을 위해서는 낮은 발진주파수가 필요하다.
          2. 참고로, MCU 등에서는 32768Hz와 같은 낮은 주파수 발진회로에서는 inverting amplifier를 3단 직렬로 사용한다.
          3. 74HCU04 또는 4069UB IC를 사용해야 발진한다.
            1. NXP 74HCU04 규격서
            2. 74HCU04D 14핀, 2023/05/17 엘레파츠 10개 주문,
        2. 기술 노트1 - 8p
          1. SN74AHC1GU04 싱글 인버터 게이트 IC에서 32.768kHz 수정발진기 출력
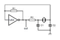
        3. 동작을 위한 정보 - 4p
          1. 아래 회로라면
          2. R1=10~25MΩ, 이득조절
          3. R2=330kΩ~680kΩ, 수정진동자의 동작 전류제한용이다. ~1uW에 맞춘다.
          4. C1=15~33pF
          5. C2=0~15pF, 주파수 조정한다. 0pF이란 연결하지 않는다는 뜻이다.
        4. 수정 발진 회로 IC
          1. HA7210 IC에서 32.768kHz 수정발진기 출력
          2. 15kHz~28MHz Oscillator Driver for Crystal Oscillator, TI, SN74LVC1404 - 32p, 8핀, 5V
          3. 15kHz~28MHz Crystal Oscillator Driver, TI, SN74LVC1GX04 - 29p, 6핀, 5V
    6. Quartz Crystal, tuning fork crystal unit - 특히 32.768kHz
      1. 주파수 변경 방법
      2. XY컷
        1. 튜닝포크 컷이라고 한다. 저주파용도에 맞게 작은 크기에 낮은 임피던스를 유지하면서 더 저렴하게 만들 수 있다.
      3. drive-level
        1. 주파수변동뿐만 아니라, 특히 수명에 영향을 준다.
      4. 제조회사 2011/06월 기준
        1. 1위 Epson Toyocom (Seiko Epson + Toyocom)
        2. 2위 Citizen
        3. 3위 Micro Crystal(Swatch Group)
        4. 기타 주요 크리스탈 제조업들(예 NDK)은 왜 튜닝포크 크리스탈을 생산하지 않을까?
      5. 기술자료
        1. 마이크로프로세서에서 사용하면 ultralow-power 때문이다. 주파수가 높아질수록 발진회로에 전력이 크게 소모된다.
          1. TI 자료 - 22p
        2. load capacitance가 여러 가지인 이유를 추측할 수 있는 자료
          1. Jauch, Quartz Crystal 설계 변수 - 13p
          2. ECS, Quartz Crystal 설계 변수 - 3p
        3. OKI Semiconductor, MSM6242B, silicon gate CMOS Real Time Clock/Calendar
      6. 카탈로그, 규격서
        1. Seiko - 20p
        2. NKG 기술정보 - 16p
      7. 참조: MEMS
        1. 자료 - 패키지 내부에서 유기 접착제를 사용하지 않기 때문에 고온에서 높은 신뢰성을 보입니다. 부하 정전용량이 포함되어 실장면적을 줄일 수 있다.
          1. Murata - 14p
      8. 온도계수
        1. 주변온도 15~35도 -5ppm
          1. 25도에서 가장 빨리가므로 +2.5ppm 만들어 평균화해야 한다.
        2. 단품
        3. 시계에서, 스테핑모터 출력 신호를 측정
    7. 시계 성능 측정
      1. 측정기
        1. Witschi Electronic Ltd, Analyzer Q1 - 4p
      2. 정확도 조절
        1. Osc in, Osc out(X1, X2)에서 Osc out 단자에서 active probe로 주파수를 측정할 수 있다.
        2. CL 트리밍은 Osc out-GND에서 할 수 있다. Osc in-GND에서도 할 수 있다.
      3. 주변 온도 측정
        1. 투고 표준 측정방법
          1. RTD 센서, Heraeus MN222 3850ppm/C 제품을 사용
          2. 온도센서는 4-wire ohm HP 3458A DMM으로 측정하여 상온 온도를 계산
        2. 시계 내부 온도 측정
          1. 2023/05/07 플라이토 벽시계 FL-100
            1. 5V USB 전원으로 동작한다.
            2. 온도 측정 엑셀 파일
            3. 의견
              1. 특히 LED 조명에 의해 내부 온도가 올라간다.
              2. 외부 온도에 영향을 받기 때문에, 내부 온도 상승이 안되는 곳에 설치하는 것은 매우 불가능하다.
              3. 차라리 일정한 온도를 유지하는 곳에 설치하는 곳이 좋을 수 있다.
              4. 특정 장소(가정 또는 공공시설, 실내 및 실외)에서 사계절에 따라 주변 온도가 어떤 값을 보이는지 또한 주변온도에 따라 (XTAL이 위치한 곳의)시계 내부 온도가 어떻게 변할 지 알아내는 것은 매우 어려울 것이다.
      4. 시계 정확도
        1. 1.5V 인가
        2. 스테핑모터 코일(약 500~1k오옴 임피던스) 양쪽에 1M오옴 오실로스코프 프루브 연결
        3. 주파수계수기 입력 저항을 1M, DC 커플링, trigger level은 1V, gate time=10초로
        4. 주파수계수기 ref in에 주파수표준 장치에서 나오는 10MHz 연결을 추천
      5. 1.0~1.8V 전압에 따른 시간 정확도
        1. HP 3245A 유니버설 소스 또는 DC전원공급기66311B, 66332A 등으로 전압 프로그래밍하면서
        2. 시간 정확도 측정
      6. 1.5V에서 전력소모
        1. 1초에 짧은 펄스가 한 번 또는 16번 나오므로, 전류 측정을 위해서는 66311B Mobile Communications DC Sources 또는 66332A Dynamic Measurement DC Source 로 pulse 샘플링하여 전류 면적을 계산한다.
      7. 온도 특성
        1. Espec SU-222 오븐으로 5~45'C 범위로 온도프로파일을 작성하고
        2. Espec SU-222 오븐에서 0.1'C 분해능으로 직접 온도를 읽거나
        3. 주변온도 측정하는 RTD 센서 및 DMM으로 0.01'C 분해능으로 온도를 읽는다.
        4. 동시에 시계 정확도 측정
  3. 사진
    1. 에어콘 유선리모콘에 표시되는 시간
    2. 시계가게 벽시계
      1. 2021/06
    3. 아워미터에서
      1. 누적숫자판
      2. 클럭 및 모터